当前位置 : 首页 > 学习园地
 

学习园地


感悟美国退群意欲何为?——特朗普真正的目的是什么?

特朗普二进宫,一反常态大刀阔斧改革,这是上天的安排!他正在完成他的使命!

我说过:美国60届第47任总统,特朗普是最后一届一任,以后共和民主两党轮流坐庄的历史即将结束,这就是美国的未来

靠掠夺屠杀聚积的资本正义大厦一夜之间轰然倒塌就是帝国主义的宿命,这是人类历史早已证明了的事实,因果轮回不可逆转!

东上前进大,就是天机,就是天意,就是必然,就是未来!

联合国的未来在哪里?在东方,在中国,在一家!

大道理

2025年2月5日14:38:13

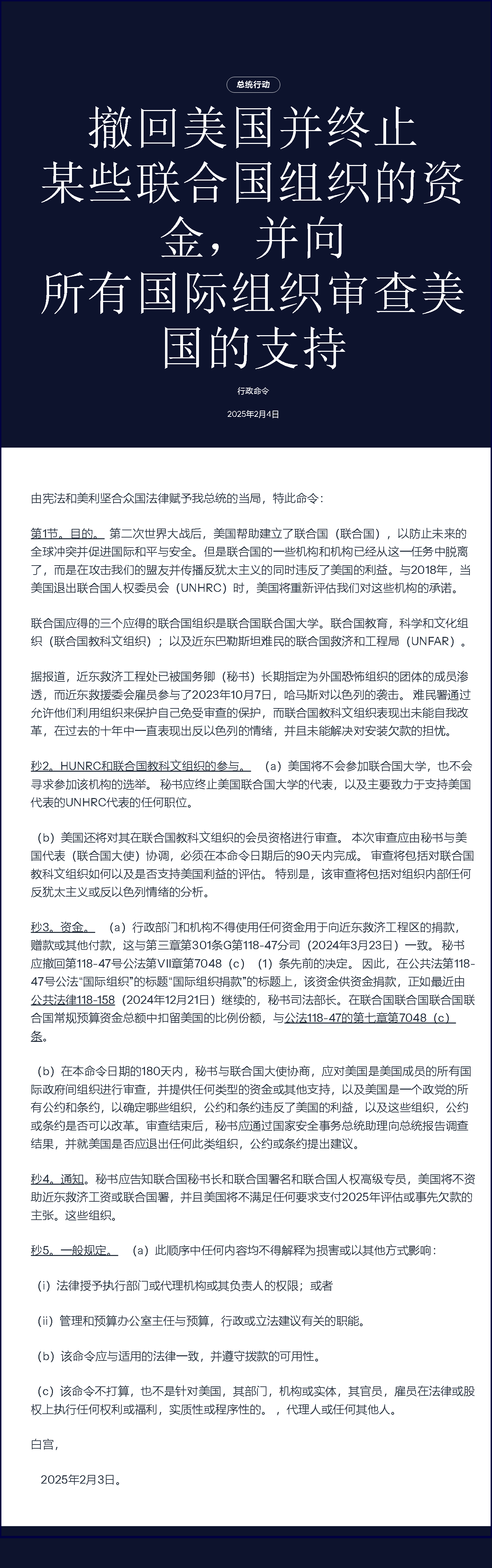
特朗普宣布美国退出联合国人权理事会

  新华社华盛顿2月4日电 美国总统特朗普4日签署行政令,宣布美国退出联合国人权理事会。

  行政令还要求继续停止向联合国近东巴勒斯坦难民救济和工程处(近东救济工程处)提供支持,并评估美国在联合国教科文组织中的参与情况。

  联合国发言人在特朗普签署行政令前说,美国退出联合国人权理事会不会改变联合国重视这一机构重要性的立场。美国继续停止向近东救济工程处提供支持“并不新鲜”。

  联合国人权理事会由47个成员组成。联大每年改选三分之一左右的理事会成员,成员每届任期三年,可连任一届。

  2018年6月,美国宣布退出联合国人权理事会,称理事会对以色列“存在偏见”。2021年2月,时任美国国务卿布林肯发表声明说,美国将以观察员身份重返联合国人权理事会。

  近东救济工程处成立于1949年,主要负责向生活在约旦河西岸、加沙地带以及约旦、叙利亚和黎巴嫩的巴勒斯坦注册难民提供人道主义救助、教育和医疗等服务。2024年1月,美国宣布暂停向这一机构提供额外资金。