当前位置 : 首页 > 行业新闻 > 政策法规
 

国务院办公厅关于健全“高效办成一件事”重点事项常态化推进机制的意见

国务院办公厅关于健全“高效办成一件事”

重点事项常态化推进机制的意见

国办发〔2025〕24号


各省、自治区、直辖市人民政府,国务院各部委、各直属机构:

为贯彻落实党中央、国务院决策部署,进一步优化政务服务、提升行政效能,健全“高效办成一件事”重点事项常态化推进机制,经国务院同意,现提出以下意见。

一、总体要求

以习近平新时代中国特色社会主义思想为指导,深入贯彻党的二十大和二十届二中、三中全会精神,践行以人民为中心的发展思想,进一步发挥“高效办成一件事”牵引作用,推动重点事项清单管理和常态化实施,在更多领域更大范围加强部门协同和服务集成,带动政府治理能力整体提升,持续优化营商环境,增强企业和群众获得感,助力高质量发展。

二、加强重点事项清单管理

(一)明确经营主体和个人全生命周期重点事项总体清单。围绕经营主体从开办到注销、个人从出生到身后两个全生命周期,覆盖经营主体准入准营、招聘用工、纳税缴费、经营发展、工程建设、注销退出,以及个人出生、教育、就业、生活、置业、出行、就医、救助、养老、身后,聚焦办理量大、覆盖面广、关联性强的应用场景,明确经营主体和个人全生命周期重点事项总体清单(以下简称总体清单),并根据经济社会发展情况和工作实际动态更新。

(二)发布年度重点事项清单。在总体清单基础上,按照“成熟一批、发布一批”的原则分批发布年度重点事项清单,逐一明确牵头部门和配合部门,有序推进实施。各地区各有关部门依据总体清单和年度重点事项清单,统筹谋划本地区本行业重点事项,合理安排工作进度,协同推进实施,打破数据壁垒,逐步实现全国通办。2027年底前,实现总体清单内重点事项全面落地实施,推动“高效办成一件事”从“能办”向“好办、易办”转变。

(三)鼓励探索建立特色事项清单。鼓励各地区各有关部门结合地域特色与行业特点,从企业和群众视角出发,聚焦高频事项,丰富拓展生活服务、产业扶持、工程建设、城市更新等领域应用场景,推动银行、医院、电信等企事业单位的公共服务事项纳入“高效办成一件事”,建立本地区本行业特色事项清单并稳步实施。对实施成效显著、具备复制推广条件的特色事项,适时纳入年度重点事项清单。

三、推动重点事项常态化实施

(四)优化重点事项业务流程。对列入年度重点事项清单中的具体事项,要统一事项名称、申请材料、受理条件、办理流程,优化申请表单、申报方式、审核程序、发证方式,进一步减环节、减材料、减时限、减费用。推进跨部门关联事项集成办理,压减整体办理时长和跑动次数,实现“一次告知、一表申请、一套材料、一窗(端)受理、一网办理”。重点事项业务办理应当符合法定权限和相关业务规范,不得违规降低审批标准,同时保障企业和群众自由选择具体事项单独办理或集成办理的权利。

(五)统筹线上办事系统建设。持续完善全国一体化在线政务服务平台,强化有关业务系统集约整合和互联互通,提高安全防护能力水平,更好支撑重点事项落地实施。各地区要加强统筹,充分依托现有省级政务服务平台和行业业务系统拓展功能,支持省市县共用,避免重复建设,防止“数字形式主义”。因事项实施层级、政策差异等原因,有关业务系统不适宜省级统筹建设的,由地市按照统一标准组织建设,并与省级政务服务平台对接联通。国务院有关部门要统筹优化本领域政务服务业务系统建设。

(六)提升线下办事服务能力。各地区要更好统筹线上与线下,因地制宜保留必要的线下服务渠道,推动重点事项进驻对应行使层级的政务服务大厅或适宜的公共服务场所,做好“一件事”服务导办。按需设置服务窗口、配备设施设备,通过预约分流、错峰服务、潮汐窗口等方式动态调配服务资源,避免窗口过多过杂、忙闲不均。全面落实首问负责、一次性告知、限时办结等制度,做好系统突发故障应急处置和人工兜底服务等工作。严格落实政府过紧日子要求,坚持集约高效、整体规划,加强资产调剂共享,避免低效闲置、铺张浪费,坚决防治和纠正政务服务中的“面子工程”。

(七)加大政务数据共享力度。强化政务数据共享供需对接,各地区结合具体应用场景精准提出需求,国务院有关部门优化审核流程,提升数据供给质量,提高响应速度和效率,更好支撑重点事项便捷办理。依托全国一体化政务大数据体系,持续完善政务数据共享责任清单,按需推动国务院部门垂直管理业务系统与地方政务服务平台对接,加快公安、海关、海事等领域政务数据回流地方,支持各地区以结果核验、算法模型、批量交换等方式共享数据。加强全流程安全管理,做好涉及商业秘密、个人信息等数据脱敏处理和加密保护。

(八)探索开展“人工智能+政务服务”。聚焦“高效办成一件事”应用场景,强化统筹规划,在确保安全的前提下稳妥有序推进人工智能大模型等新技术在政务服务领域应用,为企业和群众提供智能问答、智能引导、智能预填、智能帮办等服务,为工作人员提供智能辅助审批、智能分析等支撑。完善覆盖政策法规、办事指南、审查要点等专业内容的信息库并动态更新,提升“人工智能+政务服务”的权威性、精准性。加强保密管理和系统防护,强化算法合规监管和人工审核把关,确保人工智能应用安全可靠。

(九)注重用户体验和评价反馈。以企业和群众评价检验重点事项落地实效,健全问题发现、成效验证、迭代优化的闭环管理机制。充分利用政务服务“好差评”系统、“办不成事”反映窗口、12345政务服务便民热线等渠道,广泛收集用户使用反馈及评价。通过在线监测、办件数据分析、模拟测试等方式,主动发现问题并及时解决,持续优化业务流程、完善系统功能。

四、拓展“高效办成一件事”应用领域

(十)推进“一类事”服务集成化。探索“高效办成一件事”向“高效办成一类事”拓展,开展特定人群、产业链发展等“一类事”集成服务。优化惠企政策制定、发布、受理、审核、兑现等全流程服务,推进资金扶持、税费减免等惠企政策主动精准推送和相关服务事项一站式办理。深化政企常态化沟通交流,及时响应企业诉求,协同高效解决实际困难,推动从解决一个诉求向破解一类问题转变。

(十一)提升综合监管质效。按照“高效办成一件事”要求,推动审批服务、监管执法和信用管理协同联动,深化预防提醒、合规指引等服务,探索智慧监管、无感监管等新型监管方式。聚焦重点行业领域和新兴业态中涉及多部门监管的事项,探索监管全链条“一件事”,消除监管空白,增强监管合力。统筹涉企行政检查,结合实际对跨部门、跨区域、跨层级行政检查事项进行“一件事”集成,避免重复检查、多头检查。

(十二)提高政务运行效能。加快推进数字机关建设,高效办理公文运转、会议筹备、督查督办等机关办公服务事项,拓展动态监测、统计分析、趋势研判、效果评估、风险防控等辅助决策服务,持续提高行政效能。推动基层报表数据“只报一次”,统筹建设“一表通”系统,对照基层权责清单,清理精简整合基层报表,实现一次填报、动态更新、多方共用,切实减轻基层填表报数负担。

五、强化组织实施

(十三)加强行业指导和跨部门协同。国务院有关部门要加强本行业本领域重点事项统筹协调,明确业务规范、系统对接、数据共享等职责分工,强化条块联动,配合解决各地区面临的难点堵点问题,实现涉及本行业本领域的“一件事”标准统一、业务协同。对以国务院部门实施为主的重点事项,牵头部门要加强组织实施,并做好与各配合部门和各地区的沟通衔接。

(十四)注重省级统筹和基层创新。各省(自治区、直辖市)人民政府要统筹推进本地区“高效办成一件事”工作,明确部门分工,加强综合协调,强化跟踪督办和创新激励。政务服务管理部门、数据管理部门要按职责做好政务服务优化、数据共享等工作。重点事项牵头部门要明确所负责事项的实施步骤,统一工作标准;配合部门要协同做好流程优化、业务衔接等工作。要注重发挥市县级政务服务管理部门直接服务企业和群众的优势,创造性推动重点事项在基层一线落地见效。

(十五)完善制度和标准体系。围绕“高效办成一件事”加强政务服务制度建设,及时制修订相关行政法规、规章和行政规范性文件,持续推进依法高效办事。完善政务服务标准体系,制定“高效办成一件事”办理模式、政务服务大厅和平台集约化建设指南等国家标准,加大标准实施力度,提升政务服务标准化、规范化、便利化水平。

(十六)做好业务指导和宣传引导。加强“高效办成一件事”业务培训,提升工作人员服务意识和水平。及时总结有益经验做法,强化交流推广,推动“一地创新、多地复用”。通过政府网站、政务服务平台、政务服务大厅、政务新媒体等多种渠道加强政策解读和宣传引导,提升企业和群众知晓度,积极营造良好氛围。

国务院办公厅 ?? 

2025年7月3日

(本文有删减)


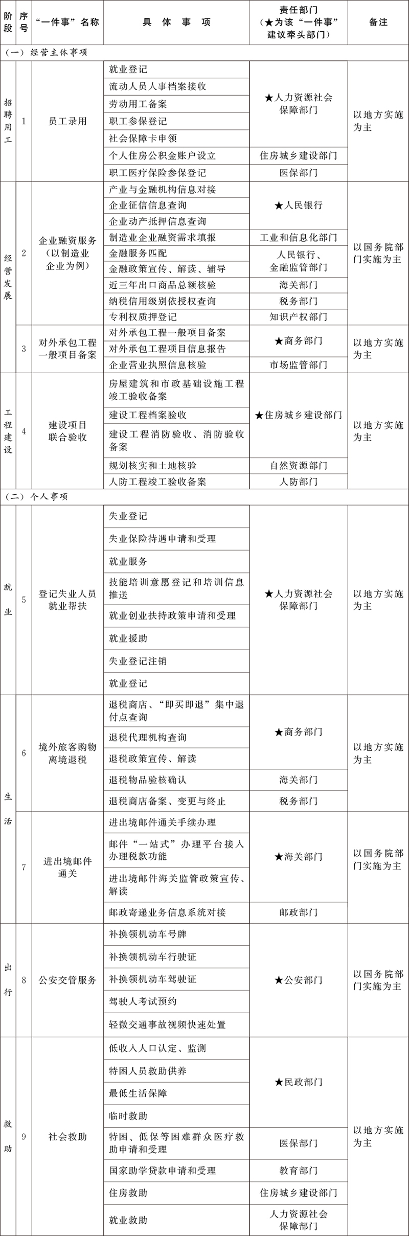
国务院办公厅关于印发《“高效办成一件事”

2025年度第二批重点事项清单》的通知

国办函〔2025〕70号


各省、自治区、直辖市人民政府,国务院各部委、各直属机构:

《“高效办成一件事”2025年度第二批重点事项清单》已经国务院同意,现印发给你们,请结合实际认真组织实施。

国务院办公厅 

2025年7月3日

(此件公开发布)


“高效办成一件事”2025年度第二批重点事项清单