首页
企业概况
企业简介
企业资质
企业荣誉
资讯中心
时政要闻
企业动态
经典工程
建筑工程
市政环保
装饰工程
水利工程
企业文化
党建工作
行业新闻
行业动态
行业资料
政策法规
综合信息
学习园地
人力资源
联系我们
当前位置
:
首页
>
站点管理
>
企业公告
站点管理
企业公告
视频展播
首页轮播
友情链接
热门专题
链接分类
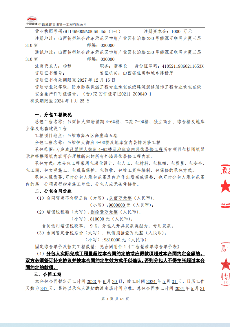
吕梁恒大御府室内装饰装修工程
时间:2023-08-25
来源: