当前位置 : 首页 > 行业新闻 > 行业动态
 

11月中国中小企业发展指数止跌回升

  记者12月10日从中国中小企业协会获悉,11月中小企业发展指数(SMEDI)为89.3,比上月回升0.2点,结束连续两个月下降局面,且高于2021年和2022年同期水平。

  分行业指数6升1平1降。工业、建筑业、房地产业、批发零售业、社会服务业和信息传输计算机服务软件业指数比上月分别上升0.3、0.4、0.5、0.1、0.2和0.7点,交通运输邮政仓储业指数持平,住宿餐饮业指数下降0.2点。总体来看,高技术产业引领发展,信息传输计算机服务软件业市场、投入和效益状况改善;工业增势良好;接触性服务业增长放缓,住宿餐饮业综合经营、投入状况有所下降。

  分项指数7升1平。宏观经济感受指数、综合经营指数、市场指数、成本指数、劳动力指数、投入指数和效益指数均止跌回升,比上月分别上升0.2、0.5、0.4、0.2、0.3、0.6和0.2点;资金指数由升转平。

  分区域看,东部、中部、西部和东北地区中小企业发展指数分别为90.1、90.1、87.9和81.2,东部、中部和东北地区指数比上月分别上升0.3、0.2和0.2点,西部地区指数下降0.1点。(记者王雨萧)


2023年11月中国中小企业发展指数止跌回升


随着经济在波动和曲折中不断筑底前行,加之各种扶持政策密集出台、持续发力,中小企业发展信心有所恢复,中小企业发展指数止跌回升。11月份,中小企业发展指数(SMEDI)为89.3,比上月回升0.2点,结束连续两个月下降局面,且高于2021年和2022年同期水平,但仍处在景气临界值100以下。其中,分行业指数为6升1平1降;分项指数7升1平。

中小企业开工率略有上升。对样本企业开工率调查显示,11月份,完全开工的企业占38.35%,比上月上升1.55个百分点;开工率在75%-100%之间的占16.15%,上升2.4个百分点;开工率在50%-75%之间的占19.55%,比上月下降1.1个百分点;开工率小于50%的占18.35%,下降2.45个百分点;未开工的占7.60%,下降0.70个百分点。


image.png


分行业指数6升1平1降。如下表所示,11月份,工业、建筑业、房地产业、批发零售业、社会服务业和信息传输计算机服务软件业指数比上月分别上升0.3、0.4、0.5、0.1、0.2和0.7点,交通运输邮政仓储业指数持平,住宿餐饮业指数下降0.2点。从景气状况来看,8个分行业指数均处于景气临界值100以下。工业、建筑业、房地产业和信息传输计算机服务软件业指数止跌回升,交通运输邮政仓储业指数由升转平,批发零售业和社会服务业指数继续上升,住宿餐饮业指数连续3个月下降。总的来看,高技术产业引领发展,信息传输计算机服务软件业市场、投入和效益状况改善;工业增势良好;而接触性服务业增长放缓,住宿餐饮业综合经营、投入状况均有所下降。


表1 分行业指数情况

image.png


分项指数7升1平。如下表所示,11月份,宏观经济感受指数、综合经营指数、市场指数、成本指数、劳动力指数、投入指数和效益指数均止跌回升,比上月分别上升0.2、0.5、0.4、0.2、0.3、0.6和0.2点;资金指数由升转平。从景气状况看,资金指数和劳动力指数处于景气临界值100以上,宏观经济感受指数、综合经营指数、市场指数、投入指数和效益指数均处于景气临界值100以下,效益指数一直处于最低位。由此可见,投入和经营状况改善最为明显,但成本压力不减,效益没有改观。


表2  分项指数情况

image.png


分区域看,11月份,东部、中部、西部和东北地区中小企业发展指数分别为90.1、90.1、87.9和81.2,东部、中部和东北地区指数比上月分别上升0.3、0.2和0.2点,西部地区指数下降0.1点。

从11月份中小企业发展指数来看,当前中小企业运行呈现以下主要特点:

企业发展信心有所提振。经济反复筑底过程中,稳增长、扩消费、强金融、壮民企等政策持续发力,中小企业发展信心得到提振。11月份,反映企业信心状况的宏观经济感受指数为99.0,比上月上升0.2点。从细项看,宏观感受指数为103.5,比上月上升0.1点,高于景气临界值100;行业运行指数为94.5,比上月上升0.2点。

市场预期有所增强。虽然内外部环境依然严峻,市场竞争激烈,但是供求两端同步有所回升,带动市场预期逐步恢复。11月份,市场指数为81.2,环比上升0.4点。所调查的8个行业中,6个行业国内订单指数、4个行业销量指数和5个行业销售价格指数有所上升。

企业投资意愿有所回升。随着稳定和扩大民间投资政策措施落地生效,民企投资意愿正在修复。11月份,投入指数为83.5,比上月上升0.6点。所调查的8个行业中,6个行业投入指数上升。

劳动力供求均上升。随着稳就业系列政策落地显效,劳动力供求状况有所恢复。11月份,劳动力指数为106.3,比上月上升0.3点。其中,需求指数为99.0,比上月上升0.3点;供应指数为113.6,比上月上升0.3。

企业融资状况保持平稳。中央金融工作会议将普惠金融列为工作重点,金融机构积极响应、贯彻落实,持续取得成效。11月份,资金指数为100.8,与上月持平,处于景气临界值100以上。其中,融资指数为91.2,环比上升0.7点。流动资金指数为85.7,比上月上升0.6点。所调查的8个行业中,7个行业融资指数和流动资金指数上升。

企业效益低位反弹。市场需求有所恢复,销售有所好转,但经营成本压力不减,企业效益状况总体仍不乐观。11月份,效益指数为74.4,比上月上升0.2点,仍处于历史较低位。

企业成本继续上升。虽然上游原材料价格有所下降,但劳动力等相关成本的上升使得处于中下游的中小企业压力不减。11月份,成本指数为112.8,比上月上升0.2点,但仍在高位运行。所调查的8个行业中,6个行业人力成本指数上升。

总的看,11月份,我国经济持续恢复向好,主要指标持续改善,经济运行总体平稳,但也面临较多困难和挑战。外部不稳定不确定因素依然较多。国内需求仍显不足,经济回升向好基础仍需巩固,特别是小微企业困难仍较突出,面临市场景气不足、经营成本上升、增收不增利、应收账款拖欠等问题。下一阶段,要坚持稳中求进工作总基调,把握好经济恢复和转型关键期,着力扩大内需、提振信心、防范风险,不断推动经济运行持续好转、内生动力持续增强、社会预期持续改善、风险隐患持续化解,促进经济实现质的有效提升和量的合理增长,推动经济在固本培元中持续回升向好。要精准有效实施宏观调控,强化各项政策协调配合,更加注重跨周期和逆周期调节,充实完善政策工具箱。进一步落实税费优惠政策,推动政策直达快享。持续优化营商环境。继续坚持“两个毫不动摇”,切实优化民营企业发展环境,破除制约民营企业公平参与市场竞争的制度障碍。充分发挥市场机制作用,拓宽民间投资空间。加大对民营企业的金融支持力度,逐步提升民营企业贷款占比,增强贷款便利性和可获得性。认真开展清理拖欠中小企业账款专项行动,保障中小企业合法权益。健全中小企业公共服务体系,畅通政企沟通渠道,积极纾困解难,促进中小企业健康发展。


附注:

中国中小企业发展指数(SMEDI)指标解释

中小企业发展指数(SMEDI: Small and Medium Enterprises Development Index)是反映中小企业经济运行状况的综合指数。

中小企业发展指数通过对国民经济八大行业的3000家中小企业进行调查,利用中小企业对本行业运行和企业生产经营状况的判断和预期数据编制而成,是反映中小企业经济运行状况的综合指数。

SMEDI的取值范围为0-200之间:(1)100为指数的景气临界值,表明经济状况变化不大;(2)100-200为景气区间,表明经济状况趋于上升或改善,越接近200景气度越高;(3)0-100为不景气区间,表明经济状况趋于下降或恶化,越接近0景气度越低。

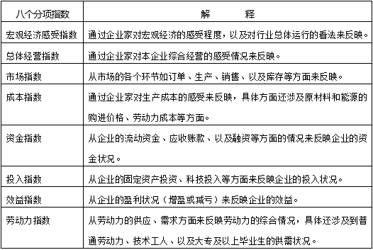
在行业选取的过程中,依据国民经济各行业对GDP的贡献度,共选取了工业、建筑业、交通运输邮政仓储业、房地产业、批发零售业、社会服务业、信息传输计算机服务和软件业、住宿餐饮业等八大行业。每个行业的调查内容,具体包括八个大的分项:宏观经济感受、总体经营、市场、成本、资金、投入、效益、劳动力。在具体调查过程中,考虑到不同行业的特点,八个大的分项里面的细项调查有所区别。

分项指数解释