当前位置 : 首页 > 行业新闻 > 行业动态
 

国家发展改革委发布首批碳达峰试点名单

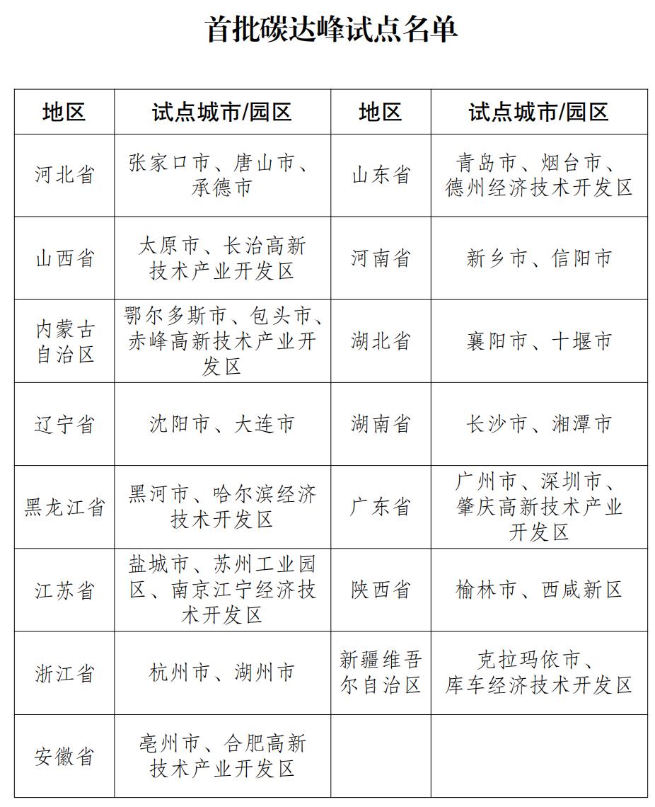
  新华社北京12月6日电(记者陈炜伟)国家发展改革委6日发布消息,按照《国家碳达峰试点建设方案》工作安排,经有关地区城市和园区自愿申报、省级发展改革委推荐、省级人民政府审核、国家发展改革委复核,确定张家口市等25个城市、长治高新技术产业开发区等10个园区为首批碳达峰试点城市和园区。

  国家发展改革委有关负责人说,各试点城市和园区要切实履行主体责任,把碳达峰试点建设作为促进本地区经济社会发展全面绿色转型的关键抓手,统筹谋划重点任务、研究推出改革举措、扎实推进重大项目。

  近日,国家发展改革委发布《国家碳达峰试点建设方案》。方案明确,在全国范围内选择100个具有典型代表性的城市和园区开展碳达峰试点建设,聚焦破解绿色低碳发展面临的瓶颈制约,探索不同资源禀赋和发展基础的城市和园区碳达峰路径,为全国提供可操作、可复制、可推广的经验做法。

国家发展改革委办公厅关于
印发首批碳达峰试点名单的通知
发改办环资〔2023〕942号

各省、自治区、直辖市及计划单列市、新疆生产建设兵团发展改革委:
  为落实国务院《2030年前碳达峰行动方案》(国发〔2021〕23号)有关部署,按照《国家碳达峰试点建设方案》(发改环资〔2023〕1409号)工作安排,经有关地区城市和园区自愿申报、省级发展改革委推荐、省级人民政府审核、国家发展改革委复核,确定张家口市等25个城市、长治高新技术产业开发区等10个园区为首批碳达峰试点城市和园区,现予公布,并就有关事项通知如下:
  一、有关地区发展改革委要高度重视、周密部署、扎实推进,组织指导有关城市和园区开展碳达峰试点建设。各试点城市和园区要切实履行主体责任,把碳达峰试点建设作为促进本地区经济社会发展全面绿色转型的关键抓手,统筹谋划重点任务、研究推出改革举措、扎实推进重大项目。
  二、各试点城市和园区要按照《国家碳达峰试点建设方案》及《碳达峰试点实施方案编制指南》部署要求,结合自身实际科学编制试点实施方案。有关地区发展改革委要组织专业力量,对试点城市和园区实施方案编制工作给予指导和支持。
  三、有关地区发展改革委对本地区试点城市和园区实施方案进行审核后,于2024年1月31日前报送国家发展改革委(环资司)。我们将组织有关方面对各试点实施方案进行审核,并反馈有关修改意见。

国家发展改革委办公厅
2023年11月28日